近日,欧博官网
菅复春教授和黄淑成副教授合作在环境科学与生态学领域国际著名期刊
Science of The Total Environment(
中科院一区TOP)上在线发表了题为“
Aflatoxin B1 as a complicit in intestinal damage caused by Eimeria ovinoidalis in lambs: Novel insights to reveal parasite-gut battle”的研究论文。此项研究发现暴露于黄曲霉毒素B1(AFB1)可以干扰球虫在肠道内的增殖状态,并调控球虫感染羔羊肠道形态、肠道屏障功能、肠道菌群稳态、肠道炎症以及全身免疫的变化。此外,利用蛋白质组学分析揭示了AFB1与球虫共同存在下导致羔羊肠道损伤的潜在作用机制。
霉菌毒素是饲料和饲料原料中不可避免的污染物。据联合国粮农组织(FAO)统计,全球每年大约有25%的农作物不同程度地受到霉菌毒素的污染。霉菌毒素的暴露对动物的生长、健康和免疫系统产生负面影响,从而可能影响各种疾病的发病率和严重程度。其中,AFB1是目前为止发现的毒性最强的致癌物,广泛分布于霉变的玉米、花生、大米和大豆等农作物中,严重威胁食品安全与人畜健康。AFB1被动物摄入后,经过肠道吸收从而进入血液循环,在体内蓄积造成急性或慢性中毒。据报道,AFB1暴露严重影响畜禽的健康,导致出现生长性能下降、肠道破坏、肝肾损伤、肉品质下降、免疫抑制和对疾病的易感性增强等症状。
球虫病是由艾美耳属的多种球虫寄生于畜禽肠道所引起引起的在世界范围内广泛流行危害严重的疾病。以往研究证实,家禽食用被霉菌毒素污染的饲料会提高宿主对球虫的易感性,但这尚未在反刍动物中得到充分的研究。此外,肠道作为抵御有害物质进入机体内环境的第一道屏障,不仅是AFB1的主要暴露部位还是球虫发育和繁殖的场所。因此,本研究首次以绵羊为动物模型来深入探研究AFB1是否干扰宿主对球虫的易感性,以及AFB1和球虫联合作用时,是否影响球虫对肠道结构以及功能的破坏程度,同时基于蛋白组学揭示两种因素共存在下导致肠道损伤的分子机制(图1)。

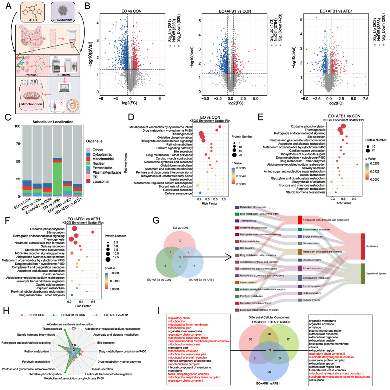
图1:试验设计
本论文首先以每天羔羊粪便中卵囊数目的变化揭示了暴露于AFB1可以干扰球虫病羔羊肠道内球虫卵囊的增殖与发育。此外,通过分析肠道组织病理学特征、肠道屏障功能、肠道菌群稳态、肠道炎症以及全身免疫的变化,揭示了AFB1通过胁迫肠道的机械屏障、免疫屏障和生物屏障以助推球虫对羔羊肠道的损害作用(图2)。基于蛋白质组学分析发现AFB1对盲肠氧化磷酸化通路的抑制作用和对细胞凋亡的促进作用可能是引起球虫感染羔羊卵囊排出高峰期提前以及卵囊排出量的降低的关键因素(图3)。这些结果揭示了AFB1暴露干扰球虫在肠道内增殖以及调控球虫对肠道损伤的关键分子机制,研究为AFB1参与类绵羊艾美耳球虫引起的羔羊肠道损伤提供新的见解以及靶向肠线粒体氧化磷酸化途径可能是干预霉菌毒素和球虫有害作用的潜在治疗策略(图4)。
图2:AFB1暴露对球虫感染羔羊肠道屏障功能的影响

图3:蛋白组学揭示AFB1暴露对球虫感染羔羊肠道损伤的潜在作用机制

图4:AFB1和球虫共存在时调控盲肠结构与功能变化的示意图
欧博官网
硕士研究生陈盼为论文的第一作者,菅复春教授与黄淑成副教授为论文的通讯作者。课题组在读硕士研究生丁文丽,徐博文,刘凯莉,何彦锋,巴基斯坦俾路支省畜牧业和奶业发展部副主任Mujeeb Ur Rehmanb博士,我校青年教师李森阳博士付出了辛勤的工作。该研究得到国家自然科学基金、中国博士后科学基金、国家现代农业产业技术体系等项目的联合资助。